根据中央、国务院出台的因公出国(境)管理工作有关规定,现对贵州理工学院保卫处段筑生等1人赴加拿大执行参加国际校园执法者协会第61届年会并进行顺访任务公示如下:
一、团组人员名单
姓名 |
实际工作部门及职务 |
对外身份 |
段筑生 |
保卫处处长 |
|
二、出访国家(地区)
三、出访任务
国家(地区) |
任务详情 |
加拿大 |
参加国际校园执法者协会第61届年会并顺访 |
四、日程安排
日期 |
抵达城市 |
活动安排 |
6月24日 |
抵达温哥华 |
上午:从北京出发抵达温哥华(出发:CA991,15:25-10:50) 下午:到达会议地点,注册报到 |
6月25日 |
温哥华 |
上午:参加国际校园执法者协会61届年会开幕式 下午:听取暴力事件的干预与预防、高校自杀倾向评估与管理中的关键问题等主题报告及欢迎晚宴 |
6月26日 |
温哥华 |
上午:参加颁奖仪式、参观安保装备展厅 下午:听取校园安全管理中的风险评估模型、暴力事件应对与管理中的资源调配、高校公共安全领导体系面临的挑战与应对等主题报告、参加区域会议及交流活动 |
6月27日 |
温哥华 |
上午:资格认证培训及听取默里州立大厅爆炸案的经验与教训:前30分钟应对、留学期间风险应对:为不可预期的安全危机做准备、女性在警察系统中的发展路径等主题报告 下午:资格认证培训及听取高校使用强制力有效性的检验方法、风险评估及管理团队、提高关键事件应对能力和组织凝聚力的有效方式等主题报告 |
6月28日 |
温哥华 |
上午:听取关键事件响应的众包模式、高校性暴力与平行调查、教育场所内针对暴力案事件的管理等主题报告 下午:闭幕式及闭幕招待 |
6月29日 |
多伦多 |
上午:从温哥华出发抵达多伦多 下午:参访多伦多大学,实地查看多伦多大学校园安全管理状况及校园安防装备展览 |
6月30日 |
渥太华 |
上午:从多伦多出发抵达渥太华 下午:参访渥太华大学,实地查看渥太华大学校园安全管理状况及视频监控系统、校园警务室建设 |
7月1日 |
蒙特利尔
|
上午:从渥太华出发抵达蒙特利尔 下午:参访蒙特利尔大学,实地查看蒙特利大学校园安全管理状况 |
7月2日 |
蒙特利尔 |
上午:参访麦吉尔大学,实地查看麦吉尔大学校园安全管理、校园警务室建设 下午:出发返回北京(回国:CA880,15:20-17:00+1) |
7月3日 |
北京 |
抵达北京 |
五、邀请单位及背景情况
国家(地区) |
邀请单位 |
背景情况 |
加拿大 |
国际校园执法者协会 |
国际校园执法者协会(IACLEA)是1958年11月由美国11名高校保卫部长发起建立,主要目的为探讨工作中遇到的挑战和存在的共同问题,并协商提出解决方案。目前总部位于美国佛罗里达州州立大学,会长为保罗.奥明斯基。中国高等教育学会保卫学专业委员会于1998年12月向公安部、教育部申请加入协会,并于1999年批准同意加入。中国高等教育学会保卫学专业委员会自1999年来均以会员资格派代表出席每年年会。 |
六、往返航线
日期 |
航空公司及航班号 |
出发、抵达、中转城市 |
6月24日15点25分 |
中国国际航空公司CA991 |
北京(国内出境城市) |
6月24日10点50分 |
中国国际航空公司CA991 |
温哥华(国外入境城市) |
7月2日15点20分 |
中国国际航空公司CA880 |
蒙特利尔(国外出境城市) |
7月3日17点00分 |
中国国际航空公司CA880 |
北京(国内入境城市) |
七、经费来源及预算
此次任务所需费用由国际交流与合作处出国出境专项经费解决,我单位共派出1人,需人民币约4.5万元。
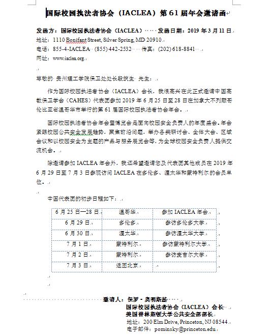
八、境外邀请函及中文译文



九、公示时间:
此次公示时间为2019年4月10日至4月16日止。如有不同意见,请于2019年4月16日前通过电话、信函等形式向国际交流与合作处反映。为了便于核实情况,反映意见请署本人真实姓名。
监督电话:0851-88349078
国际交流与合作处
2019年4月10日