根据中央、国务院出台的因公出国(境)管理工作有关规定,现对贵州理工学院中国足球彩票:杜学领赴澳大利亚执行访问学者任务公示如下:
一、团组人员名单
姓名 |
实际工作部门及职务 |
对外身份 |
杜学领 |
贵州理工学院中国足球彩票:副教授 |
访问学者 |
二、出访国家(地区)
三、出访任务
国家(地区) |
任务详情 |
澳大利亚 |
2019年国家公派高级研究学者、访问学者、博士后项目(所在单位或个人合作渠道)出国留学人员,录取文号为留金选〔2019〕53号,学号为201908520017。国家留学基金委资助其赴澳大利亚科廷大学进行访学,留学期限12个月。 |
四、日程安排
日期 |
抵达城市 |
活动安排 |
2019年8月6日 |
珀斯 |
从广州出发抵达澳大利亚珀斯(出发,航班号:CZ319,14:20-22:25) |
2019年8月7日 |
卡尔古利 |
从珀斯转机抵达卡尔古利(航班号:QF1606,06:30-07:35) |
2019年8月8日至2020年8月3日 |
卡尔古利 |
在科廷大学西澳矿业学院进行访学活动 |
2020月8月4日 |
珀斯 |
从卡尔古利转机抵达珀斯(航班号:VA1854,16:00-17:15) |
2020月8月5日 |
广州 |
从珀斯出发抵达广州(回国,航班号:CZ320,00:25-08:25) |
五、邀请单位及背景情况
国家(地区) |
邀请单位 |
背景情况 |
澳大利亚 |
科廷大学 |
科廷大学是澳大利亚一所大型公立综合性大学,是澳大利亚科技大学联盟的成员之一。科廷大学西澳矿业学院是矿业领域全球顶尖学府,拟访学的专业矿物与矿业工程(对应国内采矿工程专业)在2017、2018连续两年稳居QS世界排名第2名。 |
六、往返航线
日期 |
航空公司及航班号 |
出发、抵达、中转城市 |
2019年8月6日14点20分 |
中国南方航空CZ319 |
广州(国内出境城市) |
2019年8月6日22点25分 |
中国南方航空CZ319 |
珀斯(国外入境城市) |
2019年8月7日6点30分 |
澳洲航空公司QF1606 |
珀斯(国外中转城市) |
2019年8月7日7点35分 |
澳洲航空公司QF1606 |
卡尔古利(国外抵达城市) |
2020年8月4日16点00分 |
澳洲航空公司VA1854 |
卡尔古利(国外出发城市) |
2020年8月4日17点15分 |
澳洲航空公司VA1854 |
珀斯(国外中转城市) |
2020年8月5日00点25分 |
中国南方航空CZ320 |
珀斯(国外出境城市) |
2020年8月5日08点25分 |
中国南方航空CZ320 |
广州(国内入境城市) |
七、经费来源及预算
此次任务所需费用由国家留学基金管理委员会解决,我单位共派出1人,需人民币约11万元。
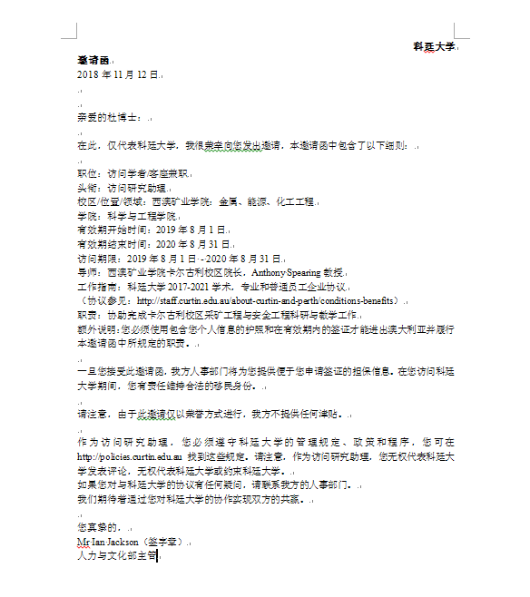
八、境外邀请函及中文译文


九、公示时间:
此次公示时间为2019年7月1日至7月5日止。如有不同意见,请于2019年7月5日前通过电话、信函等形式向国际交流与合作处反映。为了便于核实情况,反映意见请署本人真实姓名。
监督电话:0851-88349078
国际交流与合作处
2019年7月1日