根据中央、国务院出台的因公出国(境)管理工作有关规定,现对贵州理工学院杨巍赴罗马尼亚执行访问学者任务公示如下:
一、团组人员名单
姓名 |
实际工作部门及职务 |
对外身份 |
杨巍 |
贵州理工学院资源与环境工程学院副教授 |
访问学者 |
二、出访国家(地区)
三、出访任务
国家(地区) |
任务详情 |
罗马尼亚 |
2021年西部地区人才培养特别项目出国留学人员,录取文号为留金项〔2021〕15号,学号为202108525010。国家留学基金委资助其赴罗马尼亚布加勒斯特大学大学进行访学,留学期限10个月。 |
四、日程安排
日期 |
抵达城市 |
活动安排 |
2022年1月3日 |
苏黎世 |
从上海出发达到瑞士苏黎世(出发,航班号:LX189,10:25-15:45) |
2022年1月4日 |
布加勒斯特 |
从瑞士苏黎世抵达罗马尼亚布加勒斯特(出发,航班号LX1884,12:30-15:45) |
2022年1月5日至2022年10月1日 |
布加勒斯特 |
在布加勒斯特大学地质与地球物理学院进行访学活动。研究领域为:三叠纪卡尼期生态、环境协同演化过程及其深时效应。 |
2022年10月2日 |
法兰克福 |
从布加勒斯特出发达到德国法兰克福(回国,航班号:RO301,08:35-10:15),从法兰克福出发返回上海(回国,航班号:LH728,22:05-14:50+1) |
2020年10月3日 |
上海 |
抵达上海 |
五、邀请单位及背景情况
国家(地区) |
邀请单位 |
背景情况 |
罗马尼亚 |
布加勒斯特大学 |
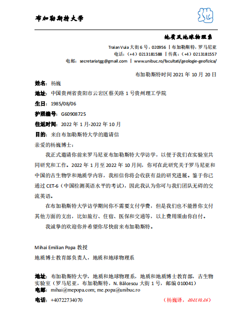
布加勒斯特大学是罗马尼亚的一所公立大学,国际公立大学论坛成员。该校成立于1864年,是罗马尼亚第二古老的现代大学。申请人与对方成员保持长期联系,并与导师Mihai Emilian Popa教授保持密切的中国足球彩票。Mihai Emilian Popa 教授作为地质与地球物理学院的资深教授,在古植物学、孢粉学、煤炭地质学、古生态学、大陆沉积学、地层学方向积累多年的研究经验,并领导了相关研究领域中世界领先的团队。 |
六、往返航线
日期 |
航空公司及航班号 |
出发、抵达、中转城市 |
2022年1月3日10点25分 |
瑞士国际航空LX189 |
上海(国内出境城市) |
2022年1月3日15点45分 |
瑞士国际航空LX189 |
苏黎世(国外中转城市) |
2022年1月4日12点30分 |
瑞士国际航空LX1884 |
苏黎世(国外中转城市) |
2022年1月4日15点45分 |
瑞士国际航空LX1884 |
布加勒斯特(国外入境城市) |
2022年10月2日8点35分 |
罗马尼亚航空RO301 |
布加勒斯特(国外出境城市) |
2022年10月2日10点15分 |
罗马尼亚航空RO301 |
法兰克福(国外中转城市) |
2022年10月2日22点05分 |
汉莎航空LH728 |
法兰克福(国外中转城市) |
2022年10月3日14点50分 |
汉莎航空LH728 |
上海(国内入境城市) |
七、经费来源及预算
此次任务所需费用由国家留学基金管理委员会解决,我单位共派出1人,需人民币6.6万元。
八、境外邀请函及中文译文


九、公示时间:
此次公示时间为2021年11月1日至11月5日止。如有不同意见,请于2021年11月5日前通过电话、信函等形式向国际交流与合作处反映。为了便于核实情况,反映意见请署本人真实姓名。
监督电话:0851-88349078
国际交流与合作处
2021年11月1日