日期:2024-12-19 浏览量:
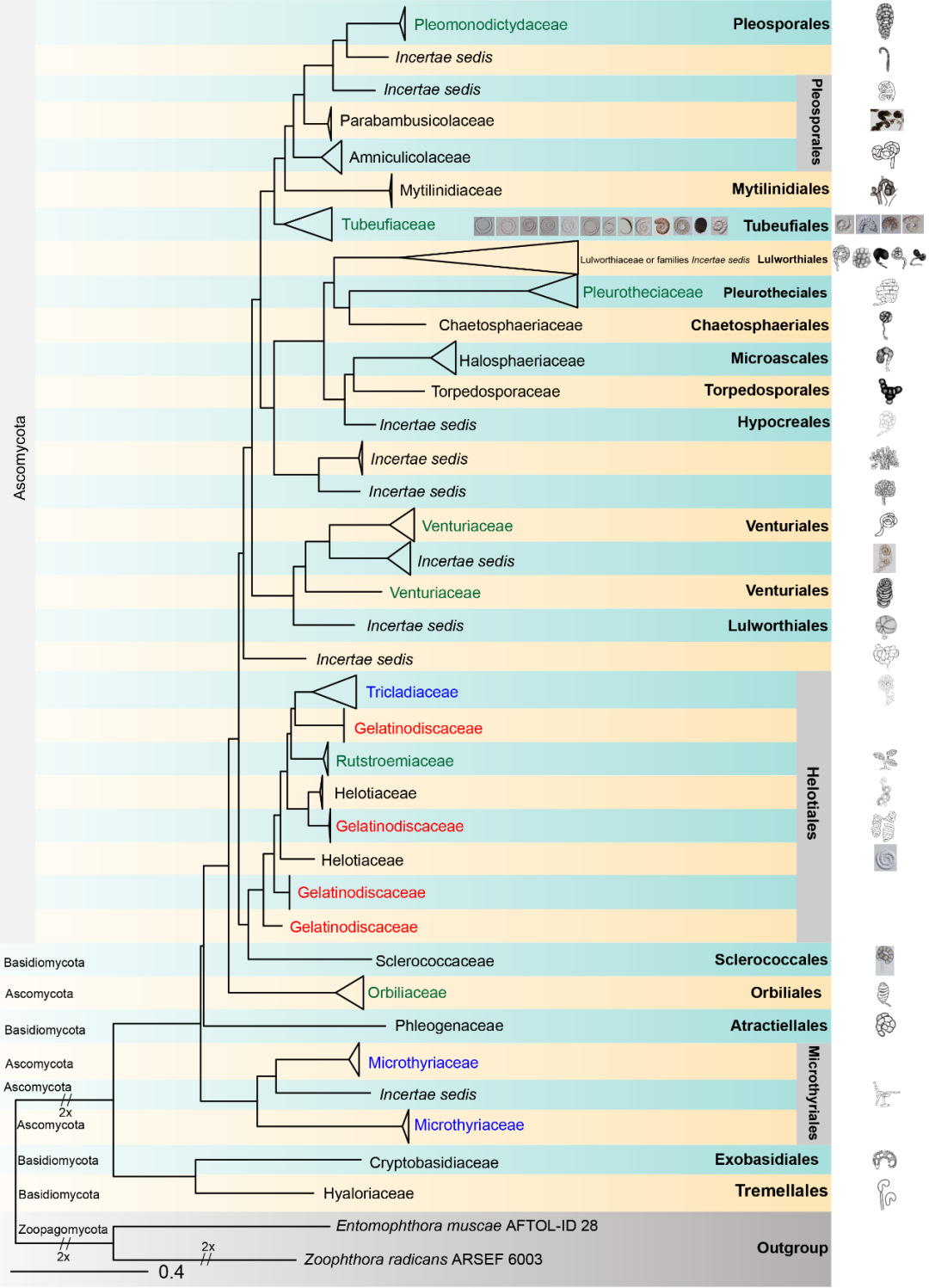
12月16日,贵州理工学院食品药品制造工程学院药用真菌资源开发利用团队在真菌学领域国际顶级期刊《Fungal Diversity》(影响因子24.5)上发表题为《Taxonomy and systematics of lignicolous helicosporous hyphomycetes》的研究论文。该研究基于经典形态学结合多基因系统发育分析构建了卷旋型丝孢真菌的现代分类框架,解决了该类群存在的多个分类单元混乱和物种鉴定错误等分类学问题,建立了卷旋型丝孢真菌更贴近自然的分类系统。
卷旋型丝孢真菌是一类形态特征独特且具有重要应用价值的微型真菌,已有多项研究表明该类真菌资源能够产生活性新结构天然产物,在新药开发领域具有一定发展前景。该研究发现,目前地球上已被人类发掘和命名的卷旋型丝孢真菌共474个物种,分布于真菌界3门10纲20目25科112属。论文详细分析了卷旋型丝孢真菌物种的分布规律、生境特征等重要信息,提供了每个卷旋型丝孢真菌属的形态特征和注释,并通过形态学特征结合多基因系统发育分析,创立了6个卷旋型丝孢真菌新属,发现了53个新物种,建立了30个新组合,并报道了37个新记录物种。此外,该研究从贵州、广西、海南、云南、四川、西藏等省份采集的标本中分离纯化了大量卷旋型丝孢真菌菌株,丰富了我国菌种资源库,为生物医药领域提供了重要的菌种资源和基因资源。
该研究工作得到了国家自然科学基金(编号32360011)、第二次青藏高原科学考察项目以及贵州理工学院高层次人才启动基金等项目的资助。贵州理工学院与泰国皇太后大学(Mae Fah Luang University)联合培养的博士研究生马建(系贵州理工学院食品药品制造工程学院2013级毕业生)为第一作者,学院卢永仲副教授为论文通讯作者。贵州理工学院为该成果第一完成单位,皇太后大学、中国科学院昆明植物研究所、电子科技大学、大理大学、贵州大学、清迈大学(Chiang Mai University)、曲靖师范学院等单位参与了相关研究工作。
论文链接:
https://link.springer.com/article/10.1007/s13225-024-00544-9

卷旋型丝孢真菌的系统亲缘关系

卷旋型丝孢真菌在自然界的菌落特征

卷旋型丝孢真菌的分生孢子结构特征