审核评估

来源:材料与冶金工程学院 日期:2025-07-20 作者:材料与冶金工程学院 浏览量:
编者按:贵州理工学院坚持立德树人根本任务,以迎接新一轮本科教育教学审核评估为契机,遵循“以评促建、以评促改、以评促管、以评促强”方针,着力巩固本科教学中心地位,创新教育教学模式,全面提升本科人才培养质量。为全面展示本科教育教学成效,小理推出“本科教育教学审核评估学院巡礼”专栏,展示各学院本科教育教学的经验举措、特色亮点,共同推动学校本科教育教学高质量发展。今天我们一起走进材料与冶金工程学院。
一、学院简介
材料与冶金工程学院是贵州理工学院2013年建校时为适应贵州省材料产业发展和需求而设置的二级学院,后根据贵州省战略部署及发展需求,2020年4月更名为材料与能源工程学院。学院现有材料科学与工程(省级一流专业)、新能源材料与器件(校级一流专业)、焊接技术与工程等3个本科专业,获批省一流教学团队1个和省级科技创新人才团队1个。现有教职工41人,其中,教授8人,副教授13人,全国优秀教师1人,省级教学名师2人,贵州省省级人才称号8人(省百层次科技型创新人才1人,千层次3人,贵州省优秀青年科技人才1人,贵州省青年科技奖获得者2人,贵州省优秀科技工作者1人)。
材料与能源工程学院在学校党委的领导下,不断深入学习贯彻习近平总书记中国足球彩票教育的重要论述,始终坚持社会主义办学方向,落实立德树人根本任务,坚持把理想信念教育、培育和践行社会主义核心价值观贯穿于教育教学和人才培养全过程,把立德树人贯穿到教育教学工作各领域各环节。同时以审核评估为契机,全面推进专业建设与人才培养质量提升,取得显著成效。
二、建设举措及成效
1.加强专业建设,打造特色品牌
学院坚持立足行业、面向社会、强化应用,突出实践培养理念,突出产业导向和应用导向,围绕地方产业布局和发展实际,依托材料科学与工程一流学科优势,以一流专业建设和高素质应用型人才培养为目标,不断提升专业竞争力。近几年,材料科学与工程专业获批省级一流专业、工程教育认证校级培育专业,新能源材料与器件专业获得校级一流专业、工程教育认证校级培育专业;在省教育厅组织的布点专业评估中,材料科学与工程专业获得第三的好成绩。
2.不断深化教育教学改革
学院以“学生中心、产出导向、持续改进”为理念,重构课程体系,强化理论与实践结合。在本科教育教学改革方面,积极开展教学模式改革,鼓励教师积极参与,推行“翻转课堂”“项目式教学”等模式,激发学生自主学习能力,不断提升教学效果。
近年来,获得省级教学成果三等奖1项,校级教学成果奖一等奖1项;省级教学改革项目4项,省级教学规划课题1项,贵州省高校课程思政示范课程(教学名师、教学团队)1项,校级教育教学改革4项;获批省级一流课程1门省级“金课”4门,校级一流课程6门;全国优秀教师1人,省级“金师”2人,校级教学名师2人,优秀教师荣誉称号3人等。教师创新大赛获得省级三等奖1项,校级一等奖1项,二等奖3项,三等奖2项。

3.科教深度融汇,构筑创新型人才培养体系
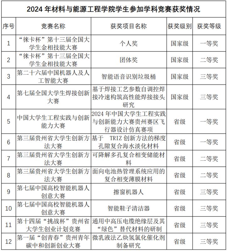
学院通过参与科研项目,引导学生及早进入实验室,紧跟项目开展学习,实现科研与教学的相互融合及资源共享,培养学生的科技创新能力。鼓励大学生申报国家大学生创新创业训练计划,参与“互联网+”和“挑战杯”等创新创业竞赛。近三年,学生在“互联网+”“挑战杯”等赛事中屡获佳绩,毕业生就业率稳居学校前列。
学院的金相社团和焊接社团,其中,金相社团入选2024年高校百强学生社团。截至目前,金相社团共获得全国大赛团体一等奖3次,团体三等奖3次,个人一等奖7次,个人二等奖11次;焊接社团共获得全国大赛二等奖1次,三等奖4次。除此之外,还获得包括“互联网+”竞赛在内的各级各类竞赛奖项100余项,其中国家级一等奖3项,二等奖16项,三等奖13项,省级一等奖10项,二等奖13项,三等奖43项,参赛同学既巩固了专业知识,同时也提升了实践动手能力和团队协作能力。



就业方面:
人才培养质量得到社会广泛认可,毕业生就业率近年来均在92%以上。教师蔺锡柱获教育部2023-2024年度“高校毕业生基层就业卓越奖学(教)金”。

优秀毕业生、在校生展示:
韦运鹏:2016级新能源材料与器件专业毕业生,现工作于新疆乌什县乌什镇人民政府综治中心,一级科员。毕业后,积极响应党的号召,到祖国最需要的新疆发光发热。在党的二十大安保维稳暨疫情防控中被评为先进个人,连续三年考核优秀,记三等功一次。


李光存:2016级新能源材料与器件专业毕业生,现在安徽光智科技有限公司(300489)担任高级主管兼研发工程师,在行业内崭露头角,成绩斐然。工作期间,荣获事业部 “明星管理员” 荣誉;成功入选 “先导科技集团青年人才培养项目 - 晨硒计划”;申请专利2项,参与申请专利14项。
黄烛丹:2016级新能源材料与器件专业毕业生,现就职于成都中医药大学,担任校团委专职团干。在校期间的学生工作经历给了她很大的帮助,让她工作起来游刃有余,受到领导、同事的一致好评。获得了成都中医药大学2021年“杏林之夏”暑期社会实践优秀指导教师。
