本科教学工作合格学习手册(学生版)
一、评估基本知识
1.什么是普通高等学校本科教学工作合格评估?
答:普通高等学校本科教学工作合格评估(以下简称“本科教学工作合格评估”)是教育部针对 2000 年以来未参加过院校评估的各类新建本科院校开展的评估,体现了国家在高等学校管理上的分类指导、分类评价的指导思想。所有新建本科院校在规定期限内必须参加本科教学工作合格评估,通过评估引导并促进这批院校合理定位,改善办学条件,加强规范管理,完善校内质量保障体系,保证教学质量。
2.本科教学工作合格评估的指导思想是什么?
答:以评促建,以评促改,以评促管,评建结合,重在建设。
3.本科教学工作合格评估结论分哪三种?评估结论如何使用?
答:本科教学工作合格评估结论分为:通过,暂缓通过,不通过。 “通过”的学校,进入下一轮普通高等学校的审核评估。“暂缓通过”的学校整改期为 2 年,“不通过”的学校整改期为 3 年。
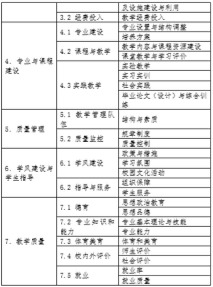
4.本科教学工作合格评估指标体系的内容有哪些?
答:一级指标7 项, 二级指标 20 项,主要观测点 39 个。

5. 教学质量的高低是以什么来衡量的?评估教学质量主要注意什么?
答:教学质量的高低,是以实施培养方案的效果,能否达到预定的培养目标来衡量的。评估教学质量应主要注意学生实际的知识、能力和素质情况。
6. 学生在完成毕业论文(设计)时应注重哪些能力的培养?
答:(1)解决实际问题的能力。从开题、立论、资料收集、方案比较、调查、实(试)验、总结、提炼观点或结论等方面看。
(2)对综合知识的应用能力。将所学的知识融会贯通、联系实际的能力,
扩大知识面,应用相关学科知识的能力。
(3)在工作中应用各种工具的能力。
(4)撰写科研报告、论文和表达、交流的能力。
(5)在工作中的团队协作能力。处理好人际关系,尊重他人劳动。
7.本科教学工作合格评估是如何体现“以学生为本”的?
答:一是对办学条件提出了明确要求,保证教学的基本投入。二是注重
对教学过程的规范管理,使学生直接受益。三是明确要求按国家规定配备班
主任、辅导员和学生工作队伍,加强思想政治工作。四是体现应用型人才培
养的主线,强调学生实践能力培养。五是强调对学生的指导和服务。六是重
视学生对教学工作和就业工作的评价,体现教育教学“以学生为本”的理念。
8.本科教学工作合格评估指标和基本要求中与学生相关的内容和要求有哪些?
答:(1)人才培养以学生发展为中心,关注学生不同特点和个性差异,注重因材施教。
(2)课堂教学体现以学生能力培养为中心,注重学生创新精神和能力培养。
(3)学生学习主动、奋发向上,自觉遵守校纪校规,考风考纪良好。
(4)校园课外科技活动丰富活跃,多数学生积极参与,效果好,学生评价好。
(5)学生专业知识和能力达到要求,具备了从事本专业相关工作的基本能力和素质。
(6)学生的创新精神和实践能力强,有较多的研究实践成果和省部级(含)以上奖励。
(7)学生对学校教学工作及教学效果比较满
意。
(8)学生展现出良好的思想政治素质和时代精神风貌,表现出服务国家和服务人民的社会责任感和公民意识,具有团结互助、诚实守信、遵纪守法、艰苦奋斗的良好品质,多数学生能积极参与社会服务等公益活动
(9)大学生体质健康标准合格率为≧85%;学生身心健康。
(10)用人单位对毕业生满意度较高。
(11)应届毕业生的初次就业率达到本地区高校平均水平;毕业生对就业工作的满意度较高,评价较好。
9. 为什么说学生是本科教学工作合格评估的最大受益者?
答:本科教学工作合格评估的出发点是以学生为本,对于高等教育的促进提高非常明显,最大受益者是广大学生。
(1)评估将进一步促使高校加大本科教学的投入,改善校园环境,加强教学管理,保证教学质量。
(2)评估将进一步促进学校加大师资力量建设、课程建设、学风建设的力度,促进学校提高办学硬件和育人环境,广大学生将会得到更优质的教育,创造中国足球彩票的进一步深造机会。
(3)评估结果将直接关系到学生今后的发展。如果中国足球彩票:此次评估取得好成绩,将会极大提高中国足球彩票:的社会形象和地位,将会进一步增强广大学生和家长的求学和送学信心,吸引中国足球彩票的用人单位来中国足球彩票:招聘毕业生,创造中国足球彩票的就业机会和更高的就业层次。
10. 高等学校的基本职能是什么?
答:大学的基本职能有四个:人才培养、科学研究、服务社会、传承文明。
11. 校园文化活动主要指什么?
答:校园文化活动涵盖校园文体活动、学生社团活动、科技创新活动。
12. 学风考察的内容是什么?
答:【参考要点】学风是学校精神面貌的集中反映,是校风的重要体现。本项评估包括政策与措施、学习氛围和校园文化活动观测点。具体是:有调动学生学习积极性的政策与措施,开展了行之有效的学风建设活动。营造了良好的学习氛围,学生学习主动、奋发向上,自觉遵守校纪校规,考风考纪良好。积极开展校园文化活动,指导学生社团建设与发展,搭建了学生课外科技及文体活动平台,措施具体,学生参与面广泛,对提高学生综合素质起到了积极作用,学生评价较好。
13.学习氛围考察内容是什么?
答:营造了良好的学习氛围,学生学习主动、奋发向上,自觉遵守校纪
校规,考风考纪良好。
二、校情知识
1. 中国足球彩票:的历史沿革?
答:创建贵州理工学院,培养理工类专业人才,是扩大贵州高等教育资源,优化贵州高等学校布局结构,加快高等教育科学发展的现实要求。
2012 年初,国务院印发《中国足球彩票进一步促进贵州经济社会又好又快发展的若干意见》(国发〔2012〕2 号)明确指出:“支持贵州优化高等学校布局结构和人才培养结构,加强理工、民族医药等经济社会发展急需的院校和学科专业建设”。国家战略的确定,为创建贵州理工学院创造了历史性的机遇。
2012 年 3 月 29 日,教育部下发《中国足球彩票同意筹建贵州理工学院的通知》(教发函〔2012〕60 号),正式同意筹建贵州理工学院,筹建期限为一年。贵州省委、省政府高度重视,加强对贵州理工学院筹建工作的领导,立足贵州实际,汇聚各方力量,以“开放、改革、创新”的思路加快推进各项筹建工作。
在省委、省政府的高度重视下,“举全省之力创建贵州理工学院”;2012年 12 月 17 日,贵州理工学院各项指标达到国家规定的本科学校设置标准,顺利通过了全国高等学校设置评议委员会专家组的检查和评估;2013 年 1 月18 日,以 98 票的高票顺利通过教育部的考察评议,创造了中国高校设置的崭新模式。2013 年 4 月 18 日,教育部正式下文批准建立贵州理工学院。
2. 中国足球彩票:的办学指导思想是什么?
答:以邓小平理论、“三个代表”重要思想、科学发展观为指导,深入贯彻落实习近平总书记系列重要讲话精神,坚持社会主义办学方向,全面贯彻党的教育方针,遵循高等教育教学规律,坚持人才培养是根本、学科建设是龙头、队伍建设是关键、体制机制改革是动力,走“特色创校、质量立校、人才兴校、科技强校”的内涵式发展道路,为社会培养“强责任、精技术、善管理、重实践、求创新”的高素质应用型人才,努力把贵州理工学院建设成为西部一流、人民满意的高水平理工大学。
3. 贵州理工学院的办学定位和奋斗目标、阶段性目标和“十三五目标”是什么?
答:办学定位:“教学型,努力向教学研究型转变。”。 奋斗目标:建设西部一流、人民满意的高水平理工大学。
阶段性目标:分为建成特色鲜明的合格本科高校;建成西部有影响的理工大学;建成西部一流、人民满意的高水平理工大学三个阶段。
“十三五目标”:建成特色鲜明的合格本科高校。
4. 中国足球彩票:的校训是什么?
答:“知行至善 厚积薄发”。
5. 中国足球彩票:党政领导班子有哪些成员?
答:校党委书记 曾 羽
校党委副书记、院长 龙奋杰
副院长 梁 杰
党委副书记 张 波
党委委员、副院长 宋建波
党委委员、副院长 苏向东
党委委员、副院长 胡兴灿
党委委员、纪委书记 贺梦依
6. 中国足球彩票:主要有哪些职能部门、教学单位和教辅单位?
答:职能部门有:党委办公室(保密办)、纪委(监察室)、组织部(党校合署)、宣传部(精神文明办)、统战部、机关党委、学生工作部(学生处、武装部、学生资助管理中心、心理健康教育与咨询中心合署)、工会、团委、学院办公室(档案馆)、教务处、教学质量评估监控中心、科技处、招生就业处、审计处、发展规划与对外合作处、国际交流与合作处、人事处、教师
工作处、国有资产管理处(招标办)、计划财务处、后勤管理处、保卫处等。
教学单位有18 个:资源与环境工程学院、中国足球彩票:、材料与冶金工程学院、机械工程学院、电气与信息工程学院、大数据学院、化学工程学院、土木工程学院、建筑与城市规划学院、交通工程学院、理学院、食品药品制造工程学院、经济管理学院、航空航天工程学院、继续教育学院、马克思主义学院、大学外语教学部、体育教学部。
教辅单位有8 个:工程训练中心、学报编辑部(《机械与电子》杂志社、贵州农机化促进中心)、图书馆、信息网络中心、分析测试中心、工业发展研究中心、创新创业中心、大数据人才培养中心。
7. 中国足球彩票:有哪些区域一流学科、省级重点支持学科、省级特色重点培育学科、省级重点支持培育学科、省级综合教学改革试点专业?
答:区域一流学科1 个:材料科学与工程。
省级重点学科2 个:材料科学与工程、地质资源与地质工程 省级重点支持学科 3 个:管理科学与工程、计算机应用技术、机械制造及其自动化。
省级特色重点学科(培育)1 个:航空宇航科学与技术
省级重点支持学科(培育)2 个:电力系统及其自动化、化学工艺。
省级综合教学改革试点专业5 个:电气工程及其自动化、机械设计制造及其自动化、安全工程、生物制药、化学工程与工艺。
8.中国足球彩票:近年毕业生就业情况如何?
答:2017 届毕业学生总数 2804 人,共覆盖 6 个专业 25 个专业方向。截至 2017 年 8 月 31 日,毕业生初次就业率为 83.74%;2017 年 12 月 31 日,年终就业率为 92.33%,其中贫困生就业率为 100%。
2018 届毕业学生总数 2942 人,共覆盖 10 个专业 34 个专业方向。截至2018 年 8 月 31 日,毕业生初次就业率为 89.90%;2018 年 12 月 31 日,统计年终就业率为 93.61%,其中贫困生就业率为 100%。
9.学校的校徽是什么?
学校校徽包括徽志和徽章。 徽志为正圆形,颜色以红色为基础色调,由“贵州理工学院”英文缩写
“GIT” 为基本元素组合构成并进行创意变形;“G”、“I”、“T”构成类似“地球轨道”或“分子轨道”的图形,体现了贵州理工学院以理工科为核
心的学科特征,“I”变形成向上喷发的火箭,体现了贵州理工学院发展航空航天特色学科专业和师生积极进取、拼搏向上的精神风貌;“G”、“I”、
“T”字母组合成“西”字,体现了贵州理工学院将开拓奋进,努力实现省委、省政府提出的“建设西部一流理工科大学”的宏伟目标。
如图:

英文、数字字体:Adobe CasIon Pro
R:232 G:33 B:28
C:9 M:95 Y:94 K:0
徽章为教职工和学生佩戴的圆形证章,证章印有规范的校名标识;教职
工徽章为红底白字,学生徽章为蓝底白字。
10.学校的校歌是什么?
学校校歌:《莫负好时光》
11.学校的校庆日是哪一天?
学校校庆日:每年的4 月 18 日
12、中国足球彩票:什么时间接受教育部本科教学合格评估?
答:中国足球彩票:于2019 年 5 月接受预评估,2019 年 11 月 25 日-28 日接受正式评估。
三、学生迎评准备
1. 学生应该怎样积极参与学校的迎评工作?
答:全校学生要了解本科教学工作合格评估的目的和意义,要认识到自己是评估的最大受益者。积极参与到学校迎评的各项活动中去,从我做起,从现在做起,努力展示贵州理工学院学生的良好风采。具体来说:
(一)个人形象
1)仪表、着装要朴素大方、干净整洁,发式得体;
2)请佩戴校徽,上课背书包,展现中国足球彩票:学生良好状态;
3)礼貌待人,尊敬师长,见到老师要主动问好;
4)客人来访,应热情接待,礼貌让座;
5)进入老师办公室或他人房间要先敲门,得到允许后方可进入。在他人房间不随意翻动室内物品,不随意浏览电脑内容或文件;
6)同学之间要友好相处,言谈举止要文明高雅,不开过分玩笑;
7)异性交往要得体,公共场所不出现勾肩搭背及其他有悖大学生形象的不雅举止。
(二)早锻炼、晨读要求
1)早晨 6:00 前起床。起床后,整理个人内务,打扫寝室卫生,不得睡懒觉;
2)早操时间:1—16 周,每周周一至周五早上 6:30-7:20。全校所有大一、大二年级学生必须参加学校统一组织的早操锻炼,平均每周三次。其余年级学生也应积极参加早间体育锻炼活动;
3)积极参与晨读。
(三)课堂要求
1)在上课预备铃响前(即提前 10 分钟)进入教室,关闭手机,做好上课准备,不迟到、早退,不穿背心、短裤、拖鞋进入教室;
2)上课要认真听讲,做好课堂笔记,不看课外书籍,不玩手机,不交头接耳、睡觉或大声喧哗;
3)注意教室卫生,杜绝在教室内乱扔纸屑、随地吐痰。不在课桌和张贴物上乱涂乱画等;
4)对教室教具、设备、门窗等要珍惜爱护,不得刻划、破坏;
5)节约用电,最后离开教室的学生应随手关掉电源。
(四)晚自习要求
1)所有学生应在 19:00—21:00 进行晚自习,大一学生在固定教室晚自习,其他在校学生在图书馆、实验室、机房等场所进行晚自习,晚自习时间在宿舍不得做与学习无关的活动;
2)要保持晚自习安静和整洁,不讲话,不吃东西,不乱扔垃圾;
3)在图书馆、实验室学习的学生应自觉遵守规章制度,不破坏书刊、仪器等。
(五)食堂就餐要求
1)遵守公共秩序,购买饭菜自觉排队,不大声喧哗,对残疾学生应主动帮助、谦让;
2)爱护餐厅的设施,不踩踏桌凳,不在食堂周边乱张贴;
3)注意公共卫生,不随地吐痰,不乱丢乱倒残渣剩汤,不乱丢纸、袋等废弃物;
4)用完餐后将餐具放入指定地点或交于工作人员;
5)不在餐厅内酗酒、吸烟或做影响他人就餐的事情;
6)勤俭节约计划用餐,不浪费饭菜;
7)尊重餐厅工作人员,对工作人员的服务不满意,应逐级反应,妥善解决,不得喧哗、起哄。
(六)寝室要求
1)寝室文化建设要健康、高雅、大方,不张贴不文明字画;
2)注重寝室卫生,在宿舍内不得吸烟,做到床上被子整齐,床下鞋子放齐,桌上物品(书籍)摆放有序;地下无垃圾,墙上无蛛网,厕所清洁、无异味;
3)自觉遵守寝室管理规定和作息时间。早晨 6:00 起床,晚上 23:30 自觉熄灯就寝。不准破坏宿舍公物,不准在宿舍内打牌、赌博、乱拉电线,不
准点明火、使用大功率电器,不得留宿他人,不得晚归或不归;
4)配合相关人员检查宿舍卫生。
(七)其他要求
1)爱护学校公共财物,不践踏草坪,不摘花损木,自觉维护校园优美环境;
2)要爱校荣校,珍惜学校的声誉,不做有损学校声誉的事,不讲有损学校声誉的话;
3)关心集体,热爱劳动,积极参加体育锻炼及学校、学院组织的校园文化活动,尤其是课外科技活动等,增进身心健康。
2.学生在本科教学工作合格评估中应注意什么?
答:一是要了解本科教学工作合格评估的目的、意义以及与自身的密切关系,以饱满的热情积极配合学校做好迎评工作。二是要自觉遵守校纪校规,形成良好的学风。三是要积极参加学校组织的各项课内外科技文化和体育活,培养健康的兴趣、爱好。四是要注重自身思想道德修养的提升,讲究礼貌待人、文明用语,展示良好的精神风貌,随时准备参加专家指定的调查、访谈和专家组指定召开的学生座谈会,配合学校圆满完成本次评估工作。
3. 评估专家召开的学生座谈会一般有哪些常见问题?
答:(1)在校学习期间最大的收获是什么?
(2)哪一门课,哪一位教师你印象最深?
(3)你们学校在营造学风方面做了哪些工作?
(4)你们学校实验室、图书馆、运动场及体育设施等教学条件如何?
(5)学校课外科技、文化活动开展得如何?
(6)学校伙食、生活条件如何?
(7)对学校的教育、教学工作有什么建议?
(8)你们学校在培养学生应用能力方面做了哪些工作?你在哪些方面得到了很好的锻炼?
4.学生应该熟悉和了解的本院(部)基本信息和教师名单有哪些?
答:(1)本院(部)主要专业及在校生数
(2)本院(部)主要领导职务、姓名。
(3)进入贵州理工学院后,你认为对你影响较大的老师姓名。
(4)本学期任课的各位老师姓名。
5、学风建设上,学校做了哪些具体工作?
答:学校成立了学风建设领导小组,出台了《贵州理工学院中国足球彩票进一步加强学风建设的意见》及实施方案,明确了学风建设目标、内容、措施及工要求,实施贵州理工学院班级目标管理,着力加强班级建设,开展《贵州理工学院班级目标管理量化考核指标(试行)》,采取早锻炼、早读、课堂考勤、晚自习、二课堂、宿舍文化建设、辅导员听课、创新创业教育等系列措施,加强学风建设。 各学院也分别成立了由学院党政领导组成的学风建设领导小组,组织开展各种学风建设活动。学风建设工作机构完备、工作制度完善、工作机制成熟,学风建设各项工作有序进行。
组织开展“抓学风迎评估·树新风促发展”系列学风建设活动,如校级层面的党员先锋岗创建活动,“新时代·心成长·新青年”心理健康主题教育,帮助学生学习、指导学生实践、关心学生生活。同时各学院也结合专业特点开展学风建设活动,大学外语教学部“晨光伴读”趣味英语“享读”
等活动,有效调动了学生的学习积极性。
学校高度重视自然环境、人文景观的育人环境建设。着力打造人与自然和谐发展的校园环境;开展“读者之星”、“成长会客厅”、“道德讲堂”等活动,利用易班平台开展“五在易班”活动,营造良好的学习氛围;加强基础性行为规范教育,开展班级目标考核、宿舍文化节、“文明寝室”评比等活动,着力营造良好的学习风气和学习生活环境。
重视考风建设,严把考试关,对命题、制卷、监考、改卷严格要求,同时严肃考风考纪,开展“诚信考试”活动,采取主题班会、签订考试承诺书
等形式进行教育,逐渐形成良好考风。
重视先进典型的榜样示范作用。采取表彰先进,激励后进,先进带动后进的方式,建立健全了公平、公正、公开的奖励机制;设立各级各类奖学金表彰鼓励学习优秀的学生以及在社会实践、文体活动、创新创业、志愿服务等方面表现突出的学生。
6、学校是如何对学生加强学习指导的?
答:学校重视学生学习指导。一是抓好新生入学教育:通过主题班会、新老生见面会、专业介绍会等,介绍大学学习特点与方法,使学生尽快融入大学学习生活;二是通过每个专业开设专业导论课程,并由资深教师讲授,引导学生了解专业学习要求,掌握学习方法,制定学习计划,进行常规学习指导;三是打造“清华在线”“雨课堂”等学习平台,鼓励学生多参与实践、展示自己的才能,体验筑梦、寻梦、圆梦的过程。四是探索班级导师制,为学生提供专业、生活、就业等方面指导。
7、学校的“大学生事务中心”是做什么的?
学校本着“以人为本,服务学生成长成才”的工作理念,建立师生事务服务中心,为学生提供“一站式”服务。为学生提供学生证办理、火车优惠
卡充磁、社保报销、学平险报销、活动场地租借、物品租借、心理咨询预约、征兵咨询、勤工岗位申请、勤工报酬发放、贷款信息录入等窗口;开展校领导面对面、社团成长、辅导员沙龙、心灵有约、学工服务、就业导航等活动,
受到广大师生好评,该中心已成为贵州省普通高校学生事务服务中心的首批示范点。
最后请大家认真学习《高等学校学生行为准则》、《贵州理工学院学生行为规范》、《贵州理工学院学生违纪处分规定》、《贵州理工学院学生请假及考勤制度》、《贵州理工学院学生评优评奖办法》、《贵州理工学院学生申诉管理办法》等相关规章制度。
