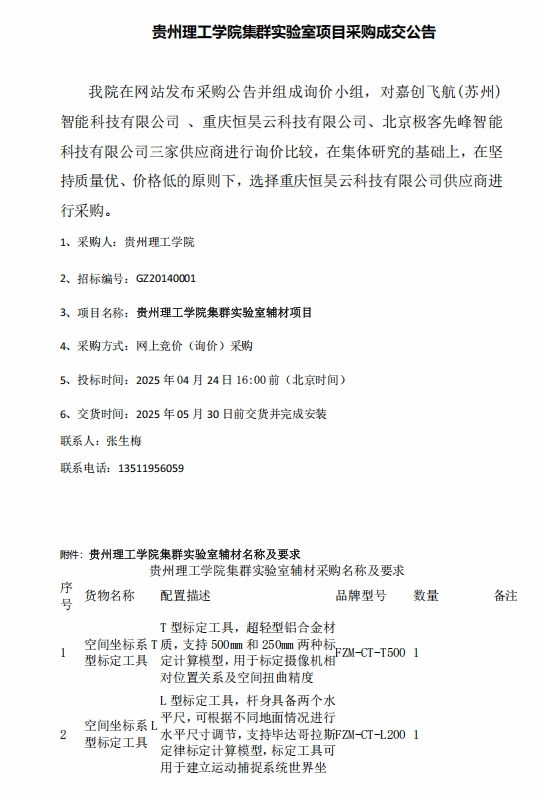
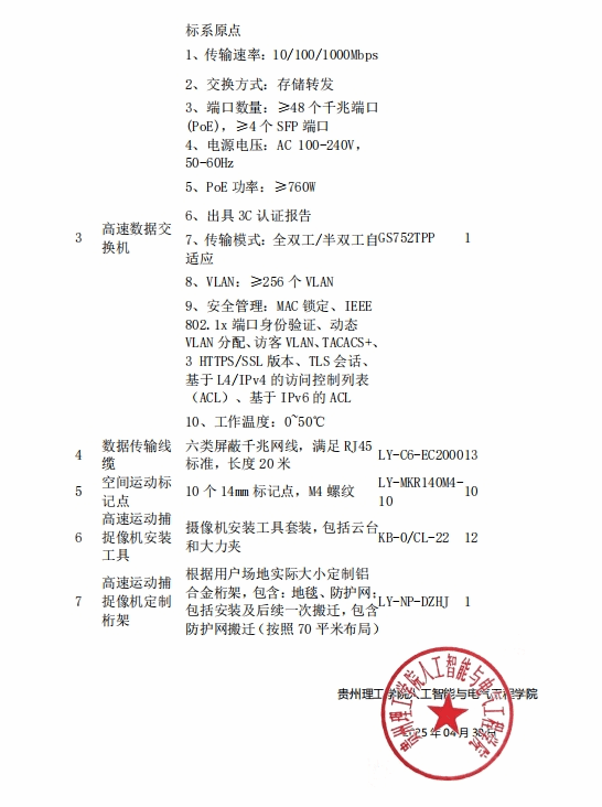
贵州理工学院集群实验室项目采购成交公告
2025年08月29日 点击:[]


上一条:贵州理工学院2024年普通本科招生章程 下一条:中国足球彩票组织参加2025年全国大学生电子设计竞赛(贵州赛区)的通知



上一条:贵州理工学院2024年普通本科招生章程 下一条:中国足球彩票组织参加2025年全国大学生电子设计竞赛(贵州赛区)的通知
电话:0851-88210539
邮箱:git@git.edu.cn
地址:贵州省贵阳市花溪区博士路
ICP备案号:黔ICP备13005433号 CopyRight 版权所有2022 贵州理工学院人工智能与电气工程学院